骨關節炎 (OA) 是一種可導致患者劇烈疼痛、關節功能喪失和生活質量下降的疾病。許多危險因素,包括衰老、遺傳和損傷,都與骨關節炎的發病有關,其特點是關節內的結構變化。大多數治療方法側重于癥狀并嘗試改變或改善關節組織的結構。即便如此,目前還沒有任何治療方法能夠阻止或減緩OA的進展,或者有效且持久地緩解癥狀。在缺乏緩解疾病藥物的情況下,正在研究再生醫學作為一種可能的治療方法,通過改變受損關節軟骨的結構來改變OA的病程。

骨關節炎——間充質干細胞在軟骨再生中的作用–在骨關節炎的再生治療中,間充質干細胞(MSC)一直是轉化研究和臨床應用的支柱。近年來,間充質干細胞被發現是治療骨關節炎的合適細胞來源,因為它們能夠在培養物中快速擴增、非致瘤性且易于收集。間充質干細胞的抗炎和免疫調節能力可能為受損關節軟骨的再生提供更有利的局部環境,這被認為是它們更適合骨關節炎的原因之一。除骨髓外,還從脂肪組織、滑膜、臍帶、臍帶血、牙髓、胎盤、骨膜和骨骼肌中分離出間充質干細胞。
脂肪組織和骨髓是治療性間充質干細胞最重要的兩種組織。積極的臨床前和臨床試驗結果表明,盡管目前存在局限性和風險,基于間充質干細胞的治療正在成為治療骨關節炎的一種有前景的再生醫學方法。
骨關節炎的發病機制
OA的特點是關節軟骨退化和軟骨下骨增厚,并伴有骨贅形成、滑膜炎癥、韌帶變性和關節囊增大。OA不是一種休眠的退行性疾病,而是一種由于關節愈合和破壞之間不平衡而導致的動態疾病。
盡管病因尚不完全清楚,但考慮了遺傳、體質和環境因素。年齡、性別、既往關節損傷、超重、遺傳弱點和機械因素是最常見的危險因素。
OA與心血管和動脈粥樣硬化疾病的風險升高有關。此外,患有下肢骨關節炎的人更容易因為疼痛而感到沮喪,疼痛是這種疾病最常見和最嚴重的并發癥。
在過去的幾十年里,OA變得越來越普遍,環境變化是主要原因。四個關鍵環境因素與其病因相關:肥胖、代謝綜合征、飲食改變和缺乏身體活動。
傳統治療骨關節炎的方案
目前的OA治療主要側重于減輕疼痛、增強功能和OA過程管理。目前有許多非藥物和藥物治療用于治療OA。除了現有的藥物之外,其他新的治療技術也在探索和開發中。為了獲得盡可能最好的結果,患者通常接受多種藥物的治療。
國際骨關節炎研究協會(OARSI)、美國風濕病學會(ACR)和美國骨科醫師學會(AAOS)已經確定了三種不同的骨關節炎治療方式:物理措施、藥物治療和手術。
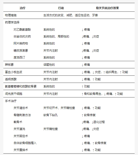
表1列出了骨關節炎的治療方法、給藥方式及其對退行性疾病的主要治療作用。

自20世紀80年代以來,細胞療法已被用于治療軟骨。Brittberg及其同事于1994年首次描述了自體軟骨細胞植入 (ACI) 技術。由于它結合了外科手術和細胞培養程序,因此該程序需要進行兩輪手術。盡管治療效果有希望,但ACI也有一些缺點。骨膜瓣手術的主要缺點包括分層和骨膜肥大。由纖維軟骨破壞引起的ACI的另一個缺點是結構變異。
科學家們正在探索使現有軟骨細胞表型在體外更加穩定的策略,以尋找用于軟骨組織工程的新細胞。這些方法旨在恢復關節組織并減少炎癥。間充質干細胞是目前軟骨組織發育最有前途的細胞來源。

間充質干細胞治療骨關節炎的臨床研究應用
盡管基于間充質干細胞的OA治療很有前景,但在間充質干細胞的數量和質量方面仍有一些問題需要解決。基于間充質干細胞的療法要想有效,必須至少滿足以下三個基本要求:可接受的細胞數量、關節存活率和軟骨細胞發育能力。
間充質干細胞具有以下特點:
可塑性:由于間充質干細胞具有自我更新、保持干性和維持細胞活力的能力,因此可幫助組織愈合。間充質干細胞可分化成一系列中胚層組織,并遷移到損傷部位,在這些部位顯示出滋養效應[133]。
趨向效應:間充質干細胞可促進增殖、血管生成和再生化學物質的合成:粒細胞集落刺激因子(G-CSF)、干細胞因子(SCF)、巨噬細胞集落刺激因子(M-CSF)、IL-6和降低血清TNF-α水平。
間充質干細胞對淋巴細胞、B細胞、樹突狀細胞(DC)和自然殺傷細胞(NKC)具有免疫抑制和免疫調節作用。間充質干細胞對炎癥的反應是遷移到受傷的組織中,調節免疫和炎癥反應,促進組織愈合。
研究表明,間充質干細胞可影響先天性和適應性免疫反應。間充質干細胞可調節DC和Th1/Th2細胞產生細胞因子,限制細胞抗原遞呈(APC)的成熟和活化,并調節CD4+CD25+調節細胞的發育。
治療效果:由于它們能夠分化成多種細胞類型,包括肌細胞、肌腱細胞和韌帶細胞,MSC似乎是膝關節OA的可行治療選擇。

治療骨關節炎的間充質干細胞類型有哪些
不同來源的間充質干細胞表現出不同的特性,并且每種都有其自身的優點和缺點。
就其增值能力而言,臍帶(UC)和羊水來源的MSC超過脂肪和骨髓來源的MSC(BM-MSC)。
取自臍帶、羊膜和脂肪組織的間充質干細胞比骨髓間充質干細胞產生的間充質干細胞具有更好的免疫調節能力;然而,胎盤間充質干細胞的免疫調節能力最低。
脂肪組織來源的MSC(AD-MSC)和BM-MSC都具有與成纖維細胞相似的形態。這些細胞表達CD29、CD44、CD73、CD90和CD105;然而,它們不表達CD14、CD31、CD34、CD45和CD106;此外,它們不表達HLA-DR或c-kit 。當這兩種類型的細胞在體外發育時,AD-MSC表現出更強的成脂分化能力,而BM-MSC則表現出更強的成骨發育能力。
骨髓間充質干細胞治療骨關節炎的臨床案例
由于其可及性、快速細胞增殖、長期分化能力和最小的免疫排斥,BM-MSC是最廣泛使用的治療性MSC來源。許多研究已經在接受關節內注射或手術植入自體BM-MSC的膝骨關節炎患者中建立了可接受的臨床結果。
BM-MSC具有廣泛的特性,可能有助于治療OA等疾病的遺傳、機械和年齡相關惡化。
BM-MSC通過直接細胞間接觸顯著限制炎癥T細胞、單核細胞和樹突狀細胞的增殖,因此具有免疫調節能力。它們還釋放抗炎介質,例如PGE-2、IDO、IL-1Ra和IL-10。
二十年前進行了第一個BM-MSC移植治療關節軟骨異常的臨床試驗。該研究包括24名脛骨高位截骨相關膝關節OA患者,其中一半接受自體BM-MSC移植,另一半作為對照。42周后,大多數檢查的組織區域均發現異色癥,部分存在類似透明軟骨的組織。細胞移植組的關節鏡檢查和組織學分級評分明顯優于無細胞對照組,這表明骨髓間充質干細胞移植有望成為骨關節炎的治療方法。
2008年,Centeno及其同事描述了一名接受經皮注射BM-MSC的患者,報告軟骨顯著生長,不適感減輕,關節活動度改善。隨后,他們提出了一項針對339名患者的案例研究,結果顯示,在MSC治療后,只有6.9%需要全膝關節置換手術的患者(占患者組的69%)需要再次進行置換手術。11個月時,60%的患者報告疼痛緩解超過50%,而40%的患者報告疼痛緩解超過75%。一組30名慢性膝關節疼痛患者對傳統治療方法無反應,在接受關節內注射BM-MSC后,多項功能指標和軟骨完整性得到顯著改善。
2013年,奧羅斯科等人進行了骨關節炎的臨床研究(n=12)。在這項研究中,他們將4107個BM-MSC注射到Kellgren和Lawrence (KL) 2-4級患者的膝關節中。他們發現疼痛在三個月內得到緩解,并持續改善至少一年。此外,萊肯大學、西安大略大學和麥克馬斯特大學骨關節炎指數 (WOMAC) 評級顯著提高。此外,軟骨質量的定量MRI數據顯示比前兩年有所增加。
此外,同一研究團隊在2016年報告了一項研究,使用4107個BM-MSC來治療KL2-3級OA。這項研究的結果發表在《細胞報告》雜志上。基線時日常活動VAS評分約為58.27,但一年隨訪時降至19.47,四年隨訪時進一步降至14.62、14.93,未出現嚴重不良反應。
脂肪間充質干細胞(AD-MSCs)治療骨關節炎的臨床案例
2001年,人類AD-MSCs因其易于獲取、供應充足和免疫抑制特性而被認為是間充質干細胞(MSCs)的潛在儲庫。通過簡單的方法和使用局部麻醉劑,AD-MSC可以大量獲得,并且比BM-MSC的濃縮程度更高(約500倍)。此外,如先前的研究所示,AD-MSC的分化潛力受試者年齡的影響較小。
近年來進行的大量臨床研究表明了AD-MSC在治療應用中的功效。
喬等人在I期和II期臨床研究中,研究了關節內注射自體人AD-MSC對膝關節OA患者的療效和安全性。在第一階段,三名患者接受了1107、5107和1108AD-MSCs,而在第二階段,九名患者接受了高劑量的1108AD-MSCs。接受1108AD-MSC治療的患者報告稱,OA膝關節疼痛減輕,膝關節功能改善,關節軟骨缺損中出現透明樣軟骨再生,并且沒有嚴重的不良反應。
18名有癥狀和嚴重膝骨關節炎的患者接受了三種不同劑量的自體AD-MSC:低劑量(2106個細胞)、中劑量(10106個細胞)和高劑量(50106個細胞)。六個月的隨訪顯示沒有臨床上顯著的不良反應,并且接受低劑量AD-MSC治療的患者經歷了顯著的疼痛緩解和功能增強。
一項臨床研究評估了AD-MSC與單獨微骨折治療80名18至50歲患者中度至重度膝關節骨關節炎的療效。24個月后,接受AD-MSC治療的組表現出組織修復的信號強度增強,膝關節損傷和骨關節炎的疼痛和癥狀評分 (KOOS) 有所改善。然而,其他分項得分沒有觀察到顯著差異,包括日常生活活動、體育和娛樂以及生活質量。這些發現表明AD-MSC在促進組織修復和減輕疼痛方面的潛在功效。
赫爾利等人發現16項獨立的研究報告了使用AD-MSC通過各種方法治療OA。從IPFP中分離并注射到OA膝關節的AD-MSC表現出活動性和功能的改善以及疼痛水平的降低。治療沒有出現任何不良反應。經過兩年的隨訪,患者報告不適程度顯著減輕,并且軟骨再生,如MRI所證明的那樣。
在NCT01585857試驗中,發現接受2106細胞注射的患者比接受更顯著劑量的患者具有更高的基線疼痛和WOMAC評分。
重要的是,這些試驗表明自體AD-MSC移植發生不良事件的風險較低,并且不會引起受者移植物排斥或惡性腫瘤,使其成為OA的可行治療選擇。為了充分理解定義的表型并提高這些MSC的治療效率,需要對來自不同分離位點的供體匹配的AD-MSC及其相關特性進行額外的研究。
臍帶間充質干細胞治療骨關節炎
最近的研究表明,臍帶間充質干細胞(UC-MSC)可以成為治療性干細胞的有用來源,因為它們在增殖能力、功能分化和免疫調節作用方面優于BM-MSC。
UC-MSCs具有快速的自我更新和分化能力,有利于調節免疫反應和修復受損組織。這些細胞非常容易獲得,并且在提取過程中不會引起任何不適。UC-MSC的增殖速度大約是AD-MSC的三到四倍。此外,眾所周知,UC-MSC能夠分泌多種有助于皮膚更新的生長因子。這些生長因子包括HGF、上皮生長因子 (EGF) 、 1型膠原蛋白和生長分化因子11 (GDF-11) 。
間充質干細胞可以從UC區室中提取,例如沃頓膠、血管周圍組織和臍帶血。源自UC的MSC可以無痛獲得,并且道德考慮較少。
UC-MSC在OA治療中的功效已在多項臨床試驗中得到評估。
對36名中度或重度膝骨關節炎患者進行了為期6個月的UC-MSC移植安全性和有效性試驗。在Lysholm、WOMAC和短型36 (SF-36) 測量中,接受細胞治療的組比對照組表現更好。UC-MSC在改善關節方面的治療潛力通過以下事實得到了證明:在整個隨訪期間膝關節酸痛沒有復發。
同形式間充質干細胞的比較
早發性骨關節炎的病因可能歸因于與骨關節炎相關的單基因疾病中很少發生的散發突變。相反,遲發性骨關節炎的特點通常是復雜的臨床表現,包括顯著的遺傳差異和其他危險因素。
不同來源的間充質干細胞具有獨特的特性,各有優缺點。BM-MSC是第一個研究的MSC;然而,由于它們具有顯著的侵襲性并且在生物體內的可用性有限,它們已被從其他來源獲得的間充質干細胞所取代。骨髓來源的基質細胞被廣泛用作間充質干細胞的主要臨床來源。
由于UC-MSCs具有較強的體外增殖能力、低免疫原性、分離和培養簡單以及持續的多向分化潛力,因此經常被使用。檢查基因表達表明,與UC-MSC相比,BM-MSC表現出與成骨發育相關的基因水平升高。
UC、羊膜和脂肪來源表現出更大的可及性并具有更好的增殖潛力,但BM-MSCs的增殖能力相對不足。
就組織內的間充質干細胞而言,UC-MSC的濃度最高,其次是羊水和脂肪組織。
就間充質干細胞的增殖潛力而言,UC-MSCs和羊膜來源的MSCs表現出明顯的優勢,其次是AD-MSCs和BM-MSCs。比較不同類型MSC的免疫調節能力時發現,臍帶、羊膜、AD-MSC較BM-MSC表現出更優異的免疫調節能力。
相反,胎盤MSC的免疫調節潛力水平最低。與細胞因子分泌模式相比,UC-MSC比BM-MSC表現出更高的細胞生長因子分泌水平 。
結論
骨關節炎是世界范圍內最常見的關節疾病,尤其是在老年人中。然而,骨關節炎尚無有效治療方法。環境、代謝和炎癥因素在OA發病機制的發展中發揮著重要作用。本文深入介紹了治療骨關節炎的非藥理學和藥理學方法。骨關節炎的主要治療目標是減輕疼痛并減緩或阻止疾病的進展。
關節置換術是治療嚴重骨關節炎的止痛藥的唯一替代治療方法。雖然關節置換是治療有癥狀的終末期骨關節炎的有效方法,但由于植入技術的發展,結果可能并不令人滿意。
由于細胞療法的發展,治療OA的創新技術得以實現。由于它具有修復軟骨和調節免疫系統的能力,它是再生醫學的一個突出課題。
根據大量臨床前和臨床研究,骨關節炎的細胞治療技術可能受益于間充質干細胞的多能性、自我更新和免疫調節特性,以及它們易于獲得和分離。骨髓和脂肪間充質干細胞是最常用的間充質干細胞來源,盡管許多研究調查了它們在使用間充質干細胞時軟骨再生的潛力。總的來說,它們在軟骨修復和骨關節炎治療方面表現出了有希望的結果。
參考資料:Gherghel R, Macovei LA, Burlui M-A, Cardoneanu A, Rezus I-I, Mihai IR, Rezus E. Osteoarthritis—The Role of Mesenchymal Stem Cells in Cartilage Regeneration. Applied Sciences. 2023; 13(19):10617. https://doi.org/10.3390/app131910617。
免責說明:本文僅用于傳播科普知識,分享行業觀點,不構成任何臨床診斷建議!杭吉干細胞所發布的信息不能替代醫生或藥劑師的專業建議。如有版權等疑問,請隨時聯系我。
掃碼添加微信