自閉癥譜系障礙 (ASD) 是一組異質性神經發育狀況,在生命的前3年內出現癥狀。它的特點是行為重復、活動范圍受限以及社交交流障礙。根據DSM-5(精神障礙診斷和統計手冊)的定義,ASD結合了以前分離的自閉癥、阿斯伯格綜合癥、未另行指定的普遍性發育障礙和兒童瓦解性障礙。
在最嚴重的形式中,ASD被認為是一種慢性致殘性疾病,會損害受影響個體的全部潛力。在美國,支持 ASD患者的終生成本估計在1.4到240萬美元之間,具體取決于參與的程度和嚴重程度。除了財務方面,ASD仍然是一種嚴重削弱社會融合并給患者家屬造成重大情感負擔的疾病。

目前還沒有有效的醫療方法來解決ASD的核心癥狀,例如溝通障礙、社會不適應或缺乏同理心。治療選擇包括非特異性藥物,以及行為、職業和言語治療,以及專門的教育和職業支持。目前可用的治療方法,例如精神藥物,用于改善易激惹、癲癇發作、情緒障礙或多動綜合征,但它們本身并不是改善疾病的化合物。
盡管ASD的確切病因尚不清楚,但最近的研究表明,遺傳和環境因素有助于疾病的發展。在不到20%的病例中可以確定ASD的特定遺傳原因;在其余個體中,ASD的發展可能歸因于多種遺傳和環境因素之間的復雜相互作用。與ASD風險增加相關的環境因素包括早產、分娩并發癥、母體致畸劑暴露、環境毒素和父母年齡高。此外,炎癥和免疫功能障礙已被充分證明與ASD相關。
據報道,與特定的個體間遺傳背景相互作用的環境因素可能會導致免疫功能障礙并導致ASD的發生。這種功能障礙可以在中樞水平觀察到,小膠質細胞增加和ASD大腦或外周血中的激活,正如高循環水平的促炎細胞因子、T細胞亞群的異常激活、自身抗體的存在和失調的微生物群譜所反映的那樣。
總而言之,免疫過程的功能障礙可能是由于免疫遺傳學確定的針對特定挑戰的低效免疫反應,然后是慢性炎癥和自身免疫。在這種情況下,免疫調節療法可能會提供一種有效的治療選擇。
間充質干細胞 (MSC) 的免疫調節和免疫抑制特性構成了它們用于改善自閉癥臨床癥狀的強有力的理由。

體外研究和臨床前模型表明,間充質干細胞可以誘導突觸形成并增強突觸功能,從而改善小鼠的自閉癥樣癥狀。
我們在此回顧了與使用間充質干細胞治療自閉癥患者的基本原理,以及干細胞移植治療自閉癥患者的臨床試驗。
間充質干細胞治療自閉癥譜系障礙中的臨床研究
干細胞治療自閉癥的臨床前及臨床后的試驗
神經系統疾病中的間充質干細胞
大量使用MSCs輸注治療中樞神經系統疾病的臨床前研究表明,MSCs可以通過釋放不同的神經營養、抗炎和抗凋亡因子來促進受傷區域的恢復并防止進一步的損傷。大多數研究是針對患有中風的成年人進行的,還有一些關于患有神經退行性疾病或多發性硬化癥的患者的額外報告。
已經在患有急性或慢性中風的成年人中進行了幾項使用全身給藥的自體骨髓來源的MSC的小型研究,沒有明顯的副作用。
最近對126名中風成人(65名接受治療,61名安慰劑)進行了一項異基因MSC產品 (MultiStem) 的II期研究。MSC治療耐受性良好。雖然安慰劑組和接受治療的患者在卒中恢復方面沒有差異,但治療組的死亡率和感染率較低,這與包括IL-6在內的炎癥生物標志物的下調有關。此外,較早接受 MSCs的患者(卒中后24-36小時vs卒中后36-48小時)表現出比接受后期治療或安慰劑的患者更有利的恢復。
已經在多發性硬化癥患者中進行了一些自體間充質干細胞治療的臨床試驗。在一項包括25名進行性多發性硬化癥患者的研究中,使用單個鞘內自體骨髓衍生的間充質干細胞治療,半數患者的疾病在一年內穩定下來。副作用均為短暫性和自限性,包括低燒、惡心/嘔吐、下肢無力和頭痛,可能與間充質干細胞的鞘內給藥途徑有關。
另一項對10 名因多發性硬化癥而出現進行性視力障礙的患者進行單次靜脈內注射自體骨髓來源的MSC的研究表明,視力、視覺誘發反應潛伏期和視神經面積均有改善。
一項臨床試驗已經在七名帕金森病患者中進行,他們接受了單劑量的自體骨髓來源的MSCs,通過立體定向手術注射到心室下區。三名患者在10-36個月的隨訪中表現出疾病癥狀的改善。另外兩名患者報告了癥狀的主觀改善和藥物劑量的減少。
間充質干細胞治療自閉癥的潛在機制
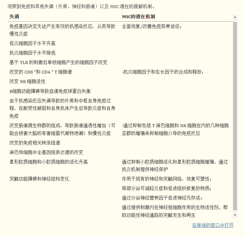
間充質干細胞在ASD中的確切作用機制是正在進行的研究的主題,但間充質干細胞可通過多種潛在方式發揮治療作用,包括細胞介導的免疫調節、分子介導的神經保護和功能性神經回路的恢復。由于持續的免疫失調可能導致ASD患者亞組的病理生理學,用MSCs抑制細胞介導的免疫反應可能具有潛在的治療益處。間充質干細胞還可以通過抑制神經細胞凋亡、小膠質細胞激活、星形膠質細胞增殖和氧化應激分子,通過抗炎機制提供神經保護。
Koh等人證明UCB衍生的MSC通過神經營養因子的分泌促進神經元存活。在其他幾個模型中,MSCs被證明具有減少小膠質細胞數量和活化的能力,這在ASD的發展中起著關鍵作用。
自閉癥中的主要失調和其他功能障礙以及間充質干細胞可能有助于糾正或改善它們的相關潛在機制描述于表格1。

臨床前研究
干細胞移植治療自閉癥小鼠模型臨床前研究
在兩項獨立的研究中,Perets等人表明鼻內施用源自間充質干細胞的純化外泌體可改善自閉癥樣行為,例如社交互動和發聲,并分別減少BTBR和Shank3B小鼠的重復行為。
自閉癥-臨床試驗登記處的細胞療法臨床試驗
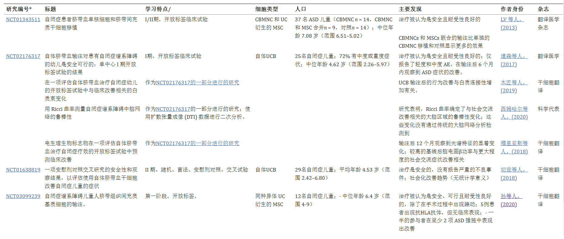
已經進行或提議了幾項針對ASD的細胞療法的臨床試驗。在ClinicalTrials.gov(2022年11月)上使用術語“(自閉癥譜系障礙或自閉癥或自閉癥譜系障礙 | 細胞療法或細胞療法。”)進行的搜索產生43項研究,其中只有18項實際上有細胞療法干預對于自閉癥譜系障礙。其中兩項研究處于“撤回”狀態。在剩下的16項研究中,只有3項涉及MSC輸注。在歐洲臨床試驗登記處沒有發現涉及MSCs和自閉癥的試驗。
干細胞移植治療自閉癥的臨床試驗
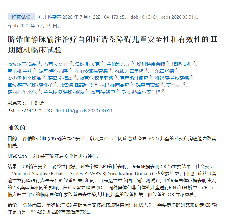
美國杜克大學的研究人員完成了一項開放標簽的1期、安全性和耐受性研究,研究對象為25名診斷為ASD的兒童,他們接受了自體UCB治療并隨訪了一年(NCT02176317)。UCB作為單次輸注給藥(中位輸注劑量為2.6×107/kg) 之前沒有免疫抑制。自體UCB輸注在ASD中的安全性和耐受性非常好。
在照顧者完成的 Vineland適應性行為量表第二版 (VABS-II) 和普遍性發育障礙行為量表 (PDDBI) 中,注意到社會溝通能力的提高。由臨床醫生完成的臨床總體印象改善量表反映了大約60%的參與者在輸注后6個月期間核心ASD癥狀的有益變化,表現為參與者提高了社交溝通技巧、接受/表達語言,重復行為減少,感覺敏感性降低。在二次分析中,研究人員表明,電生理生物標志物可以預測自閉癥癥狀的改善,并且行為和社會交流的改善與大腦的特定變化有關。
同一組進行了一項2期雙盲隨機研究 ( NCT02847182 ),以評估與安慰劑相比,UCB在提高180名ASD兒童的社會溝通能力方面的安全性和有效性。參加試驗的兒童接受了單次靜脈自體 ( n=56) 或同種異體 (n=63) UCB輸注,或安慰劑 (n=61)。輸液耐受性良好,患者在手術后6個月進行了評估。結果顯示沒有證據表明社交交流或其他自閉癥癥狀有所改善。然而,在沒有智力缺陷的兒童亞組中,在接受UCB治療的兒童中,觀察到溝通技巧、探索性措施(對玩具的注意力和持續注意力)以及α和β腦電圖能力的顯著提高。

在對ASD患者進行UCB治療的臨床試驗后,杜克大學小組完成了一項開放標簽的I期研究 (NCT03099239),該研究對12名接受來自無關供體的臍帶 (UC) 來源的MSC治療的兒童進行了治療。入組兒童接受1、2或3劑2×106/Kg分別以2個月為間隔,并在基線、輸注后6個月和1年進行評估。
輸液耐受性良好,除了一些在手術過程中出現躁動的報告。在5名接受治療的患者中檢測到I類HLA抗體,目前尚無任何臨床意義。試驗中包括的一半患者在至少兩項所考慮的具體措施中表現出自閉癥癥狀的改善,但觀察到的改善不能肯定地歸因于治療。臨床試驗證實了使用間充質干細胞治療自閉癥兒童的安全性,但治療效果仍有待進一步評估。
此外,同一研究小組正在進行兩項臨床試驗,以研究UC衍生的MSC在兒科ASD患者中的使用:
1) TACT,一項開放標簽I期試驗 (NCT04294290),用于評估治療的安全性和可行性在18-48個月的幼兒中;
2) IMPACT(NCT04089579) 是一項隨機、雙盲、II期研究,旨在確定UC衍生的MSCs對4-11歲ASD兒童的療效。
試驗的結果預計分別在2022年底和2023年年中公布。他們還提出了一項開放標簽的I期試驗,以評估在患有ASD的成人中使用UC衍生的MSC的安全性和可行性,但在撰寫這篇評論時,患者招募尚未開始。
在自閉癥患者中使用臍帶血間充質干細胞或間充質干細胞治療自閉癥的臨床,包括上面詳述的內容,見表2。


眾所周知,免疫腦軸在自閉癥的發展中起著至關重要的作用,低效的抗感染反應、低度炎癥、免疫細胞亞群改變和自身免疫就是證明。所有這些免疫功能障礙都類似于在常見的炎癥/自身免疫性慢性疾病中觀察到的那些,已知可通過干細胞的療法(包括使用間充質干細胞的療法)得到改善。
通過直接或間接機制糾正或改善自閉癥患者的免疫功能障礙,可能會誘發可能導致這些患者自閉癥癥狀核心領域改善的變化,并有助于提高他們的生活質量。相信未來間充質干細胞將在提高治愈率上為自閉癥患兒帶來更多的希望。
參考資料:Tamouza R, Volt F, Richard JR, Wu CL, Bouassida J, Boukouaci W, Lansiaux P, Cappelli B, Scigliuolo GM, Rafii H, Kenzey C, Mezouad E, Naamoune S, Chami L, Lejuste F, Farge D, Gluckman E. Possible Effect of the use of Mesenchymal Stromal Cells in the Treatment of Autism Spectrum Disorders: A Review. Front Cell Dev Biol. 2022 Jul 5;10:809686. doi: 10.3389/fcell.2022.809686. PMID: 35865626; PMCID: PMC9294632.
免責說明:本文僅用于傳播科普知識,分享行業觀點,不構成任何臨床診斷建議!杭吉干細胞所發布的信息不能替代醫生或藥劑師的專業建議。如有版權等疑問,請隨時聯系我。
版權說明:本文來自杭吉干細胞科技內容團隊,歡迎個人轉發至朋友圈,謝絕媒體或機構未經授權以任何形式轉載至其他平臺,轉載授權請在網站后臺下方留言獲取。
掃碼添加微信