糖尿病(DM)是一種威脅人類健康的慢性疾病。雖然治療DM的藥物很多,但DM引起的各種并發癥是無法避免的。作為新興的糖尿病治療手段,間充質干細胞(MSCs)顯示出諸多優勢,逐漸受到公眾關注。
近期,昆明科技大學醫學院在《國際內分泌學雜志》發表了一篇《間充質干細胞治療糖尿病及其并發癥的研究進展》的文獻綜述,該綜述了表達間充質干細胞治療糖尿病目前的臨床研究進展,以及胰腺功能障礙、心血管病變、腎臟病變、神經病變、創傷修復等并發癥的潛在機制。

本文就MSC介導的細胞因子分泌、微環境改善、組織形態修復及相關信號通路的研究進展作一綜述。目前,間充質干細胞治療糖尿病的臨床研究樣本量較小,并且在制劑、運輸、輸液方法等方面缺乏標準化的質量控制體系,需要進行更深入的研究。總之,間充質干細胞在治療糖尿病及其并發癥方面顯示出優越的潛力,并有望在未來成為一種新的治療方法。

間充質干細胞治療糖尿病的臨床研究進展
間充質干細胞治療1型糖尿病的臨床研究
我們總結了3項近期關于間充質干細胞治療1型糖尿病的臨床研究進展。
在I期臨床試驗中,Madani等人使用PL-MSCs治療了4名T1DM患者。3個月的隨訪顯示2名患者的血紅蛋白 A1c (HbAc1) 下降,C肽 (CP) 水平上升。3例患者抗谷氨酸脫羧酶 (GAD) 抗體水平下降,所有患者抗鋅轉運蛋白8 (ZnT8) 抗體水平下降。

此外,在一項為期3個月的試驗中,8 名T1DM患者接受了AD-MSCs治療,而對照組中的5名患者僅接受胰島素治療。3個月時,試驗組的 CP水平為211.20±100.42ng/ml(對照組106.05±47.25ng/ml),胰島素需求量為0.22±0.17 IU/kg(對照組0.61±0.26IU/kg),HbAc1為6.47±0.86%(對照組為7.48±0.52%)。

在一項隨機、雙盲、I/II期臨床試驗中,11名T1DM患者接受了BM-MSCs治療,12個月時HbAc1的百分比顯著降低。具有抗炎作用的細胞因子白細胞介素4(IL-4)和白細胞介素10(IL-10)顯著升高,而腫瘤壞死因子-α(TNF-α), 具有促炎作用,顯著減少。綜上所述,這些結果表明,MSCs的使用降低了T1DM患者的HbAc1和胰島素需求,降低了T1DM患者針對GAD和ZnT8的特征抗體水平,增加了CP水平,并增強了全身抗炎能力。

綜上所述,自體間充質干細胞移植安全有效,其早期移植對于初診低血糖發作的T1D患兒是一種很有前途的治療方法。
間充質干細胞治療2型糖尿病的臨床研究
利用MSCs治療T2DM的臨床研究備受關注。
2009年,研究人員使用BM-MSCs治療10名T2DM患者,發現7名患者的胰島素使用量在6個月內減少了50%,HbAc1從8.1±0.2%降至7.3±0.4%,顯著增加空腹CP水平。
Nguyen等人的一項研究。使用自體BM-MSCs治療T2DM患者顯示 HbAc1水平顯著降低,一些患者的空腹血糖水平在12個月內從基線時的8.5±3.5mmol/L降至6.8±2.4mmol/L。

同一項研究還證實,在用自體BM-MSC治療6個月后,一些T2DM患者的胰島素需求較基線減少了50%以上,HbAc1水平低于7.0%。
在一項單中心、雙盲、隨機的II期臨床試驗中,45名T2DM患者接受了 UC-MSCs靜脈內給藥。20%的患者在48周后HbAc1低于7.0%,每日胰島素需求減少超過50%,5名患者在8-24周時停用胰島素,但空腹 CP水平沒有顯著改善。未發生與UC-MSCs移植相關的主要不
UC-MSC移植可能是中國成人T2DM的一種潛在治療方法。

總之,這些結果表明MSCs可以有效改善T2DM患者的HbAc1、空腹血糖和胰島素使用等多項臨床指標,顯示出良好的應用前景。MSCs治療DM及其并發癥的機制研究
上一節中的臨床研究證明了MSCs在DM臨床管理中的潛力。本節重點介紹它們的潛在機制。
間充質干細胞介導的糖尿病胰腺功能和胰島素抵抗改善
間充質干細胞介導的糖尿病胰腺功能改善:胰腺是一個在新陳代謝中起重要作用的腺體。DM患者胰腺體積明顯減少,胰島β細胞結構和功能嚴重紊亂,影響全身糖代謝。MSCs可以通過誘導MSCs分化為胰島β細胞、減輕胰島素抵抗(IR)和全身免疫調節來改善DM患者的胰腺結構和功能。
研究表明,高糖環境會降低胰腺β細胞活性,但當BM-MSCs與胰島β細胞共培養時,胰島β細胞活性顯著增加-細胞活性,細胞增殖相關蛋白Ki67顯著增加,胰島素分泌增加。這些作用是由蛋白激酶B (AKT) 信號通路介導的。

間充質干細胞介導的糖尿病胰島素抵抗改善:在T2DM相關研究中,一些研究者表明早期干預BM-MSCs可顯著降低T2DM大鼠的胰島素水平和血糖水平,并改善IR相關蛋白的異常表達。用UC-MSCs的骨骼肌注射治療T2DM大鼠導致大鼠的IR顯著改善。
胰島移植后間充質干細胞輔助治療的不良反應:此外,胰島移植后,即時的血液介導的炎癥反應、缺氧和缺血性損傷以及免疫反應都會影響患者的生存。隨著時間的推移,感染和嚴重疾病的風險增加,甚至移植物功能下降。然而,胰島移植后用MSCs進行輔助治療可降低炎癥標志物的表達,增加免疫耐受標志物的表達,并減少排斥反應,有效提高胰島存活率。
總之,MSCs在治療T1DM或T2DM以及作為胰島移植后的輔助治療方面顯示出巨大的優勢。MSCs可以通過影響不同的信號通路、減弱炎癥反應和調節免疫反應來保護胰腺組織,維持胰島β細胞的結構和功能,促進胰島素分泌,改善IR。
間充質干細胞改善糖尿病并發癥心血管疾病:心血管疾病是DM患者常見的并發癥。據報道,超過50%的DM患者出現心血管并發癥,高血糖被認為是心肌細胞和內皮細胞結構改變和功能障礙的重要因素。Jin等人的一項研究。表明MSCs可有效改善糖尿病性心肌病 (DCM)。

WJ-MSCs顯示可顯著改善DM合并血管病變大鼠的內皮細胞功能障礙、炎癥和氧化應激。MSCs成功地歸巢于小血管和主動脈內皮細胞,導致收縮壓 (SBP) 和主動脈脈搏波速度 (PWV) 顯著降低。
綜上所述,糖尿病合并心血管并發癥嚴重影響患者的健康和生活,MSCs在改善心血管狀況方面具有良好的療效。一方面,間充質干細胞減少炎癥并抑制纖維化。另一方面,間充質干細胞在改善內皮功能障礙和降低氧化應激方面也表現出一些優勢。
間充質干細胞改善糖尿病腎病:糖尿病腎病 (DN) 是DM患者的嚴重并發癥。這種情況的特征是脂毒性誘導的細胞凋亡和炎癥細胞浸潤,其特征是巨噬細胞活化。UC-MSCs顯示可顯著改善DN大鼠的腎功能,降低局部和全身炎癥細胞因子水平,并減弱炎癥細胞向腎組織的浸潤。
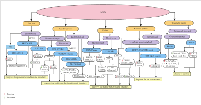
UC-MSCs改善糖尿病腎病的主要機制為通過抑制TGF-β/Smad信號通路、觸發肌成纖維細胞轉分化 (MFT) 和PI3K/Akt、MAPK 信號通路介導的細胞增殖以及增加基質金屬蛋白酶 (MMP) 的水平(圖1)。血管緊張素轉換酶2 (ACE2) 修飾的MSCs還可以抑制TGF-β/Smad 信號通路,降低Ang-II水平,從而抑制腎素-血管緊張素系統 (RAS),減輕腎小球纖維化。
綜上所述,DM患者常發生腎臟損傷,DN可能進展為腎功能衰竭甚至尿毒癥。用間充質干細胞治療后,腎臟結構和功能逐漸改善和正常化。這些機制涉及MSC介導的炎癥細胞浸潤減少、促凋亡蛋白表達抑制以及纖維化和內皮功能完整性的改善。
間充質干細胞改善糖尿病并發癥神經病變:DM合并神經病變引起的神經痛、感覺喪失和足部潰瘍嚴重影響患者的生活質量。僅通過調節血糖很難有效控制這類并發癥。然而,MSCs治療可以顯著改善神經功能障礙,保護神經元的組織形態和超微結構,同時上調BDNF、VEGF和抗炎因子,促進DFUs的愈合和創傷血管的重新分布。
間充質干細胞改善糖尿病并發癥創傷修復:傷口修復是一個動態過程,分為四個階段:止血、炎癥反應、上皮和新生血管形成以及結締組織重塑。眾所周知,DM患者的血糖控制不佳會導致神經病變和血液循環受損,并且傷口通常無法正常愈合。
DM患者傷口愈合緩慢、易感染、愈合效果差已成為DM的主要并發癥,目前對這些并發癥的治療僅限于在抗感染的基礎上使用外用藥物輔助傷口愈合。用間充質干細胞進行傷口移植可以顯著加速愈合,重建微血管系統,并有效減少感染。因此,MSCs在治療DM創面修復方面具有良好的前景。
結論
許多研究人員對間充質干細胞感興趣,因為它們具有高增殖能力、多向分化潛力、全身免疫調節能力以及低免疫原性和免疫排斥反應。大量研究表明,間充質干細胞在治療糖尿病及其并發癥方面具有良好的療效。
在本文中,我們介紹了不同來源的間充質干細胞在治療胰腺功能障礙、腎臟病變、心血管病變、神經病變和創傷修復中的作用,并描述了各種機制,包括組織形態的修復、細胞因子的分泌和改善在微環境和信號通路中。MSCs影響涉及PI3K/AKT、ERK/MAPK、COX-2/PGE2、GSK-3β/β-catenin、TGF- β的通路/Smad、Wnt3a和Notch(圖1)。不同的預處理可以顯著提高高糖環境下MSCs的質量和數量,有效增強其治療效果。
此外,本文還總結了間充質干細胞治療糖尿病的臨床研究。但該領域現階段存在樣本量小、缺乏統一的MSC質控標準等諸多不足。因此,我們需要進行大樣本、多中心的研究,并制定MSCs制備、運輸和輸注的標準化流程。
綜上所述,間充質干細胞在治療糖尿病及其并發癥方面顯示出巨大潛力,相信在不久的將來,間充質干細胞療法可以為患者提供一種新的治療選擇。
參考文獻:
張家瑞,鄭永勤,黃麗晨璐,何俊東,“間充質干細胞治療糖尿病及其并發癥的研究進展”,國際內分泌雜志,vol. 2023 年,文章 ID 9324270,10 頁,2023 年。https://doi.org/10.1155/2023/9324270
免責說明:本文僅用于傳播科普知識,分享行業觀點,不構成任何臨床診斷建議!杭吉干細胞所發布的信息不能替代醫生或藥劑師的專業建議。如有版權等疑問,請隨時聯系我。
掃碼添加微信